登录
退出
进入功能区
安全退出
登录
退出
进入功能区
安全退出
首页
部门概况
部门简介
联系方式
新闻公告
新闻动态
通知公告
视频影像
招聘信息
就业信息
招聘活动
就业见习
校友单位招聘
就业指导
求职技巧
生涯规划
职业测评
网络课堂
创业服务
创业政策与指导
创业信息
优秀创业团队
就业政策
国家政策
学校文件
企业服务
毕业生信息
专业介绍
双选会报名
用人单位服务指南
下载专栏
优秀校友
首页
部门概况
部门简介
联系方式
新闻公告
新闻动态
通知公告
视频影像
招聘信息
就业信息
招聘活动
就业见习
校友单位招聘
就业指导
求职技巧
生涯规划
职业测评
网络课堂
创业服务
创业政策与指导
创业信息
优秀创业团队
就业政策
国家政策
学校文件
企业服务
毕业生信息
专业介绍
双选会报名
用人单位服务指南
下载专栏
优秀校友
当前位置:
首页
>
企业服务
>
毕业生信息
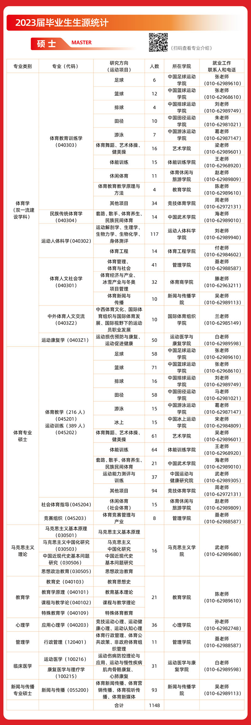
北京体育大学2023届毕业生信息
来源:
默认
发布时间:
2022-09-20
浏览量:
2230
北京体育大学学生就业创业指导中心
地址:北京体育大学校内 邮箱:btdjyb@bsu.edu.cn
map